宝塔双11特惠活动,企业版2299元/3年,SSL证书低至9.9元!查看活动
当前位置:论坛首页 > Linux面板 > 求助

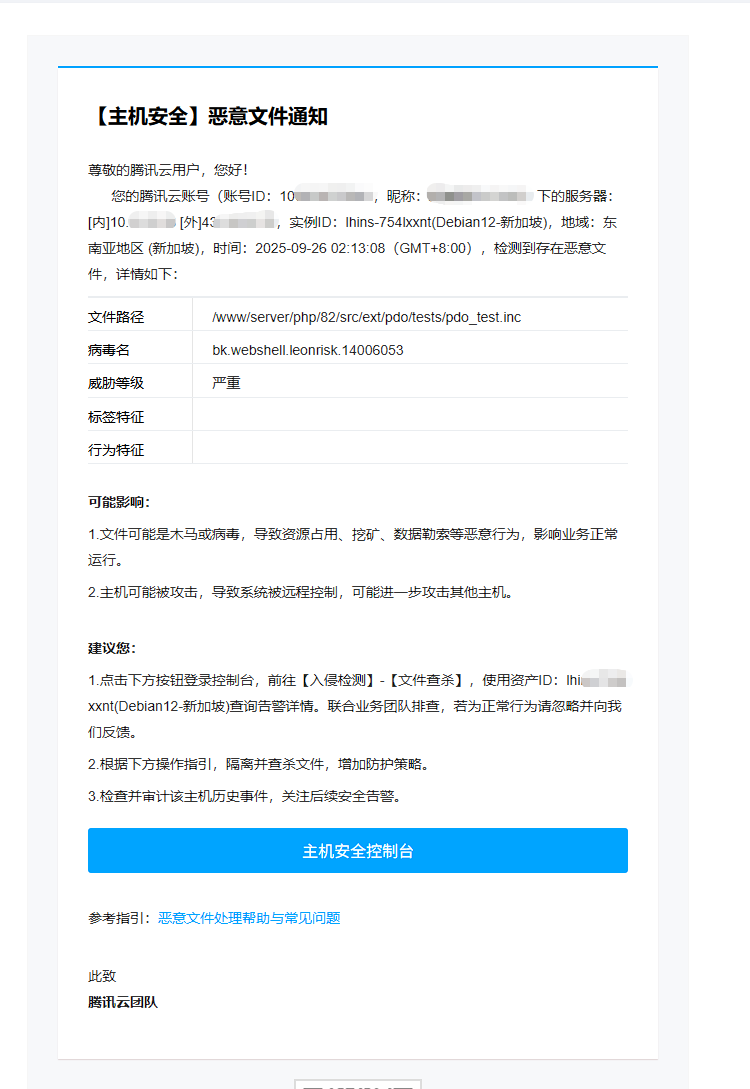
【已解答】pdo_test.inc被腾讯云报告为病毒

发表在 Linux面板2025-9-26 09:30 [复制链接] 1 214

为了能快速了解并处理您的问题,请提供以下基础信息:
面板、插件版本:v11.1.0

系统版本:Debian GNU/Linux 12 (bookworm) x86_64(Py3.7.16)

问题描述:腾讯云提示pdo_test.inc是病毒文件,这文件是否是宝塔生成还是被入侵导致的文件,或者是误报呢?

相关截图(日志、错误): pdo_test.zip (1.09 KB, 下载次数: 91)

wechat_2025-09-26_092950_522.png
使用道具 举报 只看该作者 回复
发表于 2025-9-26 10:04:57 | 显示全部楼层
误报
这个是php的pdo扩展的测试文件,忽略或者删除文件都可
使用道具 举报 回复 支持 反对
您需要登录后才可以回帖 登录 | 立即注册

本版积分规则

普通问题处理

论坛响应时间:72小时

问题处理方式:排队(仅解答)

工作时间:白班:9:00 - 18:00

紧急运维服务

响应时间:3分钟

问题处理方式:宝塔专家1对1服务

工作时间:工作日:9:00 - 18:30

宝塔专业团队为您解决服务器疑难问题

点击联系技术免费分析

工作时间:09:00至18:30

快速回复 返回顶部 返回列表